Structure-It
Inrichten Servicedesk
 Doel
 Het doel van 'Incident Management' is om zo snel mogelijk verstoringen in de IT-infrastructuur te verhelpen en gebruikersvragen te beantwoorden, teneinde zo snel mogelijk het normale/ gewenste niveau van IT-dienstverlening, zoals vastgelegd in SLA's, te herstellen.
 Reikwijdte
 De reikwijdte van het proces strekt zich uit van aanname van een verstoringsmelding, tot aan afsluiten van de verstoring en afstemming daarvan met de gebruiker.
 De volledige procesgang van Incident Management is weergegeven in een tweetal schema's. Hierbij is onderscheid gemaakt in de eerstelijns- en de tweedelijns afhandeling van incidenten.
Verantwoordelijkheden 
 Incident Manager
 Voortgangsbewaking op incidenten
 Verzorgen van rapportages omtrent incidenten
Maken van work-arounds (bevestigen/ accorderen van door  collegae opgestelde voorlopige work-arounds)
 HelpDeskmedewerker
 Aannemen van verstoringmeldingen, vragen, verzoeken
 Zo snel mogelijk verhelpen van incidenten
 Escaleren van incidenten indien nodig
 Registreren van work-arounds
 Koppelen van een incident aan een onderliggend probleem
 Communiceren richting gebruiker, inzake incidenten
 Communiceren richting 2e/3e lijn, inzake incidenten
Registreren van gehanteerde oplossingen voor incidenten 
 Systeembeheerder
Zo snel mogelijk verhelpen van incidenten ontvangen van de  helpdesk (2e lijnsondersteuning)
Terugmelden (aan HelpDesk) van oplossingen voor  incidenten
Inlichten (van HelpDesk) omtrent de voortgang, dan welresterende oplostijd van geëscaleerde incidenten 
 Service Manager
Gereed melden (bij HelpDesk) van hiërarchisch geëscaleerde  incidenten
Vaststellen van de benodigde resources voor geëscaleerde  incidenten, in overleg met IT-beheer
Vormen van een aanspreekpunt voor hiërarchische escalatie  van incidenten
 Succesfactoren, maatstaven en normen
 Kritieke Factor
|
 Maatstaf
|
 Norm
|
 Tijdigheid
|
 Doorlooptijd vanaf aanname van een melding tot aan afsluiting van een incident
|
 Reactietijden, oplostijden, zoals vastgelegd in Service Level Agreements
|
 Volledigheid
|
 Aantal niet geregistreerde incidenten
Aantal onvolledig geregistreerde incidenten
|
 Maximaal 5% t.o.v. de wel geregistreerde incidenten Maximaal 1% van de incidenten, met een maximum van 1 per week
|
 Beschikbaarheid
|
 Openingstijden van de HelpDesk
Aantal malen overgaan van de telefoon tot opnemen
|
 Nader te bepalen, doch waarschijnlijk van 07:30 tot 18:30 uur
Maximaal 2 maal
|
 Juistheid
|
 % de eerste maal correct verholpen incidenten
% van de verstoringen, waarbij de klant juist is geïnformeerd
|
 Minimaal 90 %
Minimaal 90 %
|
 Deskundigheid
|
 % functioneel geëscaleerde incidenten ten opzichte van het totaal aantal incidenten
% functioneel geëscaleerde incidenten met betrekking tot kantoorautomatisering, ten opzichte van het totaal aantal incidenten
|
 Maximaal 40 %
Maximaal 20 %
|
 Klantvriendelijkheid
|
 Aantal klachten van klanten over het functioneren van de HelpDesk
|
 Maximaal 5 per maand
|



 Proceseisen
 Tijdigheid
invoer:
Registreer incidenten direct bij ontvangst van de melding, inclusief  datum en tijdstip van de incidentmelding.
Selecteer een tool die datum en tijdstip van een incident automatisch  logt.
 doorvoer:
Zorg voor afdoende voortgangsbewaking door het inbouwen van vaste toetsingsmomenten. Deze vaste toetsingsmomenten worde aangegeven in de procedure. 
Zorg voor informatieverstrekking aan de gebruiker, indien de  oplostermijn overschreden gaat worden.
 uitvoer:
Sluit het incident af direct, na controle bij de klant of incident verholpen is en positieve reactie daarop. Registreer het afsluitmoment  van het incident.
 Zorg voor een tool die het afsluitmoment van incidenten logt.
 Volledigheid
 invoer:
Zorg voor de aanwezigheid van telefoonscripts/ vragenlijsten op de  HelpDesk, teneinde de volledige incidentinformatie te verkrijgen
Zorg voor een tool met verplichte invoervelden teneinde een  volledige registratie bij ontvangst van het incident te waarborgen.
 doorvoer:
Zorg voor een afdoende voortgangsbewaking met toetsingsmomenten in de procedure ingebouwd en een relevante verdeling in statuscodes  en zorg voor de toepassing daarvan.
 uitvoer:
Sluit geen incidenten af waarbij geen oplossing is gedefinieerd en nog  geen bevestiging van de gebruiker is ontvangen.
 Juistheid
 invoer:
Zorg voor de aanwezigheid van werkinstructies, telefoonscripts,  teneinde tot een goede incidentdefinitie te komen
Zorg voor voldoende geschoold personeel, dat afdoende bijscholing  ontvangt op grond van nieuwe ontwikkelingen (hardware/ software)
Zorg voor een tool, waarin standaard oplossingen aan probleme  n gekoppeld worden.
 doorvoer:
Controleer bij de gebruiker of de oplossing werkt en biedt zo nodig een alternatieve oplossing. Registreer bij niet werken ook de reden  daarvan, indien bekend.
Hanteer beproefde oplossingen of test zo mogelijk de oplossing  voordat deze aan de gebruiker wordt voorgelegd.
 uitvoer:
Controleer bij de gebruiker of het incident daadwerkelijk is verholpen Registreer de gehanteerde en effectieve oplossing voor het incident in de tool, teneinde een leereffect in te bouwen. Leg de effectieve oplossingen bij afwezigheid van een geschikte tool schriftelijk vast en  archiveer dit op de HelpDesk.
 Beschikbaarheid
 invoer:
Zorg steeds voor een goede inroostering van de medewerkers, teneinde zeker te stellen dat de bezetting gedurende openingstijden  (en piekuren) voldoende is.
 doorvoer:
Zorg voor fysieke aanwezigheid van tenminste één medewerker op de  HelpDesk, gedurende de openingstijden.
Neem de telefoon op na maximaal twee keer overgaan. Bij drie keer overgaan neemt zo nodig een HelpDeskmedewerker die niet fysiek op de helpdesk aanwezig is de telefoon aan. Wees in deze gevallen extra  attent op het registreren van de melding in de tool.
Ga slechts bij de gebruiker op locatie aan het werk indien gewaarborgd  is, dat de HelpDesk bezet blijft.
 Zorg voor back-up, bijvoorbeeld in geval van ziekte.
 uitvoer:
Rapporteer omtrent de gerealiseerde bezetting van de HelpDesk.
 Deskundigheid
 invoer:
Zorg voor opleiding van HelpDesk medewerkers inzake de te  ondersteunen hard- en software.
 doorvoer:
Pas indien beschikbaar de reeds beproefde en in de tool geregistreerde  oplossingen toe.
 uitvoer:
Registreer de gehanteerde oplossing voor het incident, opdat deze  gebruikt kan worden voor een volgend vergelijkbaar incident.
 Eenduidigheid
 invoer:
Registreer het incident en vraag gegevens van de gebruiker, met  behulp van een standaard scherm, inclusief picklists uit de CMDB.
Stel een telefoonscript op. 
Zorg voor de aanwezigheid van een geaccordeerd prioriteringoverzicht, waaruit blijkt welke prioriteit op grond van welke criteria  moet worden toegekend.
Zorg voor de aanwezigheid van een classificatietabel op de  HelpDesk.
 doorvoer:
Bepaal prioriteiten aan de hand van vaste criteria en de  geaccordeerde Service Level Agreements.
Bepaal functionele escalatie conform de geaccordeerde  escalatiematrix.
 uitvoer:
Stem altijd bij de gebruiker af of de oplossing het beoogde resultaat  heeft. Sluit incidenten niet af zonder dat het incident verholpen is.
 Klanttevredenheid
 invoer:
Zorg voor klantgerichte medewerkers en zorg zo nodig voor  (bij)scholing.
 Neem klachten altijd op een vriendelijke manier van de klant aan.
Licht bij acceptatie van de verstoring de klant in over oplostijden,  prioriteiten, etc.
Zorg voor de aanwezigheid van een goede en bij de klant en helpdesk  bekende klachtenprocedure.
 doorvoer:
Houdt de gebruiker geïnformeerd over oplostijd en eventueel uitstel  van die termijn.
 uitvoer:
Licht de klant in zodra de oplossing gerealiseerd is.
 Interne Controle Maatregelen
 Er dient controle op de naleving van de procesnormen plaats te vinden. Waar mogelijk zal naleving van de norm reeds door middel van ingebouwde controles in de HelpDesk-tool plaatsvinden.
 Management Informatie
 Omtrent Incident Management wordt de volgende informatie verstrekt:
hoeveelheid afgehandelde incidenten per week, per maand en voortschrijdend  gemiddelde
 hoeveelheid functioneel geëscaleerde incidenten per periode, ten opzichte van het totaal
 hoeveelheid incidenten per gebruikersgroep (afdeling)
 hoeveelheid incidenten per applicatie, of groep applicaties
doorlooptijden van incidenten, vanaf melding tot aan afhandeling 
Niet specifiek bij het ITIL-proces Incident Management behorende wordt door de Incident Manager tevens de volgende Management Informatie verstrekt:
 gerealiseerde bezetting van de HelpDesk
 tijdsbesteding van de HelpDesk medewerkers
 projecten, bijzonderheden en analyse
 Procedurebeschrijving van Incident Management
 Stroomschema's
 Bijgevoegd zijn de stroomschema's, inclusief bijbehorende instructieteksten. De volgende schema's zijn bijgevoegd:
 Incident afhandeling
 Incident escalatie
 Procesbeschrijving: Incidentafhandeling-1
 Eigenaar: Incident manager

 Act. nr.
|
 Afdeling/
Functionaris
|
 Activiteit
|
 Omschrijving
|
 1
|
 HelpDesk
 medewerker
HelpDesk
|
 Verzamelen/ reg. incident
gegevens
|
 Verzamel de gegevens van het aangenomen incident. Doe dit door bij aannemen van het incident vragen aan de gebruiker te stellen conform het call- script. Registreer de incident gegevens.
|
 2
|
 HelpDesk
 medewerker
HelpDesk
|
 Controleren
incident gegevens
|
 Controleer of de benodigde gegevens geregistreerd zijn. Stem met de gebruiker af of de geregistreerde gegevens juist zijn.
|
 3
|
 HelpDesk
 medewerker
HelpDesk
|
 Prioriteren incident
|
 Prioriteer het incident op grond van:
impact: hoeveel gebruikers worden door het incident  getroffen
urgentie: hoe spoedeisend/ bedrijfskritisch is het  incident en wat is afgesproken in het SLA
inspanning: wat is de naar verwachting benodigde inspanning voor het verhelpen van het incident ( tijd en geld) 
NB! Raadpleeg bij deze stap SLA's/ prioriteringslijst.
|
 4
|
 HelpDesk
 medewerker
Helpdesk
|
 Bepalen wel/ niet verhelpen
|
 Bepaal of het incident door de HelpDesk zelf verholpen kan worden. Dit is het geval indien de HelpDesk over kennis en bevoegdheden beschikt om het incident zelf te verhelpen. Raadpleeg bij deze stap de escalatiematrix en de bevoegdhedentabel.
|
 5
|
 HelpDesk
 medewerker
HelpDesk
|
 Bepalen registreren oplossing
|
 Bepaal de oplossing, zoals reeds gedefinieerd of bedenk op grond van kennis en kunde een oplossing.
Indien een nieuwe oplossing wordt bedacht, registreer deze dan als voorlopige work-around ( in HelpDesk- tool ).
|

 Gedurende deze procedure dient voortgangsbewaking plaats te vinden. Deze voortgangsbewaking bestaat in hoofdzaak uit de volgende stappen:
 wordt nog gewerkt binnen de richttijd voor oplossen
 wordt verwacht dat de streeftijd voor het oplossen gehaald zal worden
 indien de oplostijd niet gehaald zal worden is het nodig de gebruiker te informeren en dient escalatie overwogen te worden.
 Voortgangsbewaking is met name van belang indien het incident door HelpDesk is geëscaleerd.
Procesbeschrijving: Incidentafhandeling -2.
 Eigenaar: Incident manager

 Act. nr.
|
 Afdeling/
functionaris
|
 Activiteit
|
 Omschrijving
|
 6
|
 HelpDesk
 Medewerker
HelpDesk
|
 Verhelpen incident
|
 Verhelp het incident met behulp van de daarvoor opgestelde werkinstructies, voorgedefinieerde oplossingen of met de in de voorgaande stap bedachte en geregistreerde oplossing.
|
 7
|
 HelpDesk
 Medewerker
HelpDesk
|
 Controleren
incident verholpen
|
 Controleer of het incident verholpen is. Doe dit door een test uit te voeren en na te vragen bij de gebruiker, die het incident gemeld heeft.
|
 8
|
 HelpDesk
 Medewerker
HelpDesk
|
 Heroverwegen toewijziging
incident
|
 Heroverweeg de toewijzing van het incident, indien de uitgevoerde actie niet tot verhelpen heeft geleid en/ of indien de voortgang onvoldoende is. Indien toewijzing wordt heroverwogen vervolg dan de procedure opnieuw vanaf stap 4.
|
 9
|
 HelpDesk
 Medewerker
HelpDesk
|
 Afsluiten incident
|
 Sluit het incident af in HelpDesk - tool. Doe dit direct, of zo spoedig mogelijk na bevestiging, dat het incident verholpen is.
 Registreer het afsluitmoment, indien dit niet/ niet juist door HelpDesk- tool wordt ingevuld.
|

 
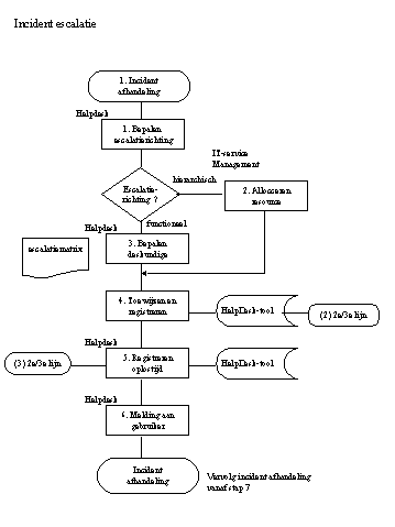
Procesbeschrijving: Incident escalatie
 Eigenaar: Incident manager

 Act.
nr.
|
 Afdeling/
functionaris
|
 Activiteit
|
 Omschrijving
|
 1
|
 HelpDesk
 Medewerker
HelpDesk
|
 bepalen escalatierichting
|
 Bepaal de richting van escalatie, indien het incident buiten de kennis in/ of bevoegdheid van HelpDesk valt.
 Indien HelpDesk over onvoldoende kennis beschikt om het incident te verhelpen wordt functioneel ( =horizontaal ) geëscaleerd. Functionele escalatie kan tevens voorkomen indien het incident geen major- incident is, maar HelpDesk niet over voldoende operationele bevoegdheid beschikt ( bijvoorbeeld bij terugzetten van een password )
Indien zich een major- incident voordoet, waarbij eer en goede naam van DLB risico loopt wordt hiërarchisch ( =vertikaal ) geëscaleerd. Bij incidenten met een zeer grote impact en/ of urgentie zal hiërarchisch worden geëscaleerd.
|
 2
|
 IT- Service
 Management
 Hoofd IT-
 Service
Management
|
 aanwijzen deskundige & resources
|
 Wijs het incident toe aan een deskundige en draag zorg voor het beschikbaar krijgen van voldoende resources ( mensen, middelen ). Dit toewijzen van het incident en beschikbaar krijgen van resources is de taak en verantwoordelijkheid van de manager IT- Service Management.
|
 3
|
 HelpDesk
 Medewerker
HelpDesk
|
 bepalen deskundige
|
 Bepaal, met behulp van de escalatiematrix, welke groep kennis en kunde met betrekking tot het CI bezit, waarop het incident betrekking heeft.
|
 4
|
 HelpDesk
 Medewerker
 HelpDesk
 Medewerker
HelpDesk
|
 toewijzen en registreren
|
 Wijs het incident toe aan de groep die conform de escalatiematrix ondersteuning met betrekking tot het incident levert. Doe de toewijzing met behulp van HelpDesk- tool. De toewijzing aan 2 e/ 3 e lijn is dan automatisch geregistreerd in HelpDesk- tool.
|
 5
|
 HelpDesk
 Medewerker
HelpDesk
|
 ontvangen melding oplostijd
|
 Ontvang van 2 e/ 3 e lijn de melding of de voorgeschreven oplostijd gerealiseerd zal worden.
Ontvang van 2e/ 3e lijn een indicatie van de verwachte oplostijd.
|
 6
|
 HelpDesk
 Medewerker
HelpDesk
|
 meedelen aan gebruiker
|
 Deel mee aan de gebruiker, wat de verwacht oplostijd voor het incident is. Verstrek zonodig extra informatie aan de gebruiker, bijvoorbeeld omtrent de acties die ondernomen zullen worden (bijvoorbeeld ter verklaring van de oplostijd ).
|
|